Introducción
El módulo de almacén es un módulo complementario en la aplicación GestFrut, este módulo permite gestionar los procesos de transformación de la fruta en un almacén productor: permite la recepción de la fruta sin confeccionar procedente del campo, su transformación en fruta confeccionada y su envío hacia el cliente final.
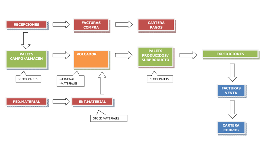
El módulo responde a esta estructura:
El proceso en el almacén tiene tres grandes etapas:
- Recepción: La mercancía procedente del campo se recibe en el almacén y se paletiza en( palets de tipo C o A ). Desde la recepción se puede hacer la liquidación al proveedor (Factura de Compra).
- Volcado: En este proceso se registra la mercancía que se gasta en la entrada al volcador y la mercancía que se produce palets tipo P o S. Se pueden registrar los gastos de material y de personal asociadas a cada volcado. Se dispone de una gestión de materiales para los pedidos,albaranes y facturas de compra de materiales del almacén.
- Expedición: Los palets producidos se cargan en una expedición con destino al cliente final.
RECUERDE: Este módulo permite conocer la trazabilidad completa de un producto, desde que entra al almacén hasta que se entrega al cliente.
El sistema permite reservar palets para clientes, registrar palets mixtos y registrar palets rechazados. El control de stock se realiza por palet se puede separar el stock de palet sin confeccionar y el stock de palets producidos.
Se puede imprimir una etiqueta de palet usando impresoras industriales tipo TEC o ZEBRA. Es posible también ubicar los palets en zonas dentro del almacén (por ejemplo las cámaras frigoríficas) y conocer el stock por ubicaciones.
Es posible definir también grupos de coste para modelizar los palets que se producen y su consumo de materiales. El sistema es capaz de conocer los costes de los palets producidos a partir del valor de compra de mercancía y los costes de material y personal.
El módulo de almacén dispone de dos versiones:
- Versión cloud Esta planteada para empresas pequeñas/medianas, está disponible en la nube. La recogida de información de todos los procesos se hace a través de formularios:
Es posible imprimir etiquetas personalizadas de códigos de barras para cada palet directamente desde la aplicación a través de impresoras industriales tipo TEC/ZEBRA.